어디에서나 바로가기 기능을 사용하실 수 있습니다. 주메뉴 이동은 알트 키 플러스 1 키이고, 부메뉴 이동은 알트 키 플러스 2 키이고, 본문 이동은 알트 키 플러스 3 키입니다. 알트 키 플러스 J 키는 일반모드와 텍스트모드로 전환합니다.

회로/PCB설계, PCB제작, 시스템개발, IOT서비스 제작 및 지원 전문업체
현재위치
  1. HOME
  2. > 포트폴리오

본문 영역

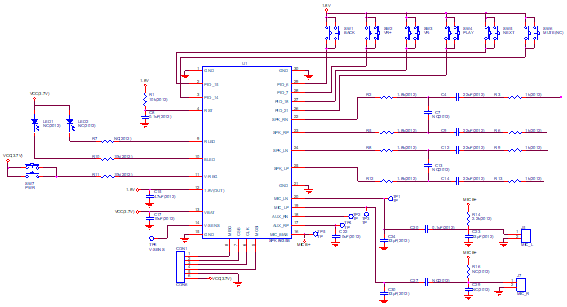
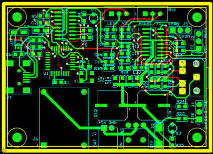
음향 디바이스의 프로토 모델 제작 상세보기

작성자: 관리자 분류: 회로/PCB설계 조회: 1498
첨부파일:
첨부파일 내려받기:파일명-021776637.png [다운수:4] 021776637.png(75.33KB)

총[1]개의 파일

등록일:
목록